首 页
工作动态
政务公开
中心介绍
领导介绍
部门介绍
联系我们
网络安全
法律法规
安全通告
安全提示
项目管理
招标公示
中标结果
当前位置:
首页
>
网络安全
>
安全通告
> 详情
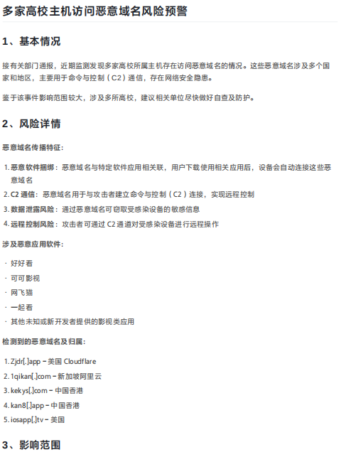
【安全预警】高校主机访问恶意域名风险预警
2026年01月23日